用户空间| 简体版| 繁体版
无障碍
支持IPv6

钦州市教育局关于2022年钦州市区初中学区分布图的公告

发布日期: 2022-06-15 19:05

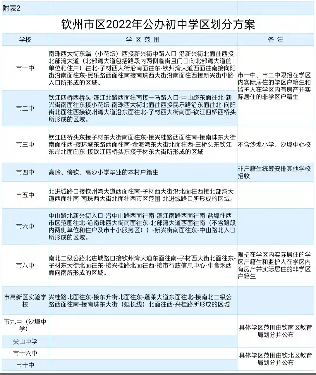
为了方便广大群众了解2022年钦州市区初中学区分布图和公办学区划分方案,现公布如下:

(图1:2022年钦州市区初中学区分布图

(图2:钦州市区2022年公办初中学区划分方案

 

 

  

关联文件: